网站首页
政策法规
会议培训
精品课程
暑期课程
六月课程
思政党建
咨询指导
在线课程
证书查询
关于我们
✕
网站首页
政策法规
会议培训
精品课程
暑期课程
六月课程
思政党建
咨询指导
在线课程
证书查询
关于我们
13693077995
通知公示
当前位置:
首页
>
通知公示
> 关于申报2026年全国职业院校AI赋能职业教育教学研究项目的通知
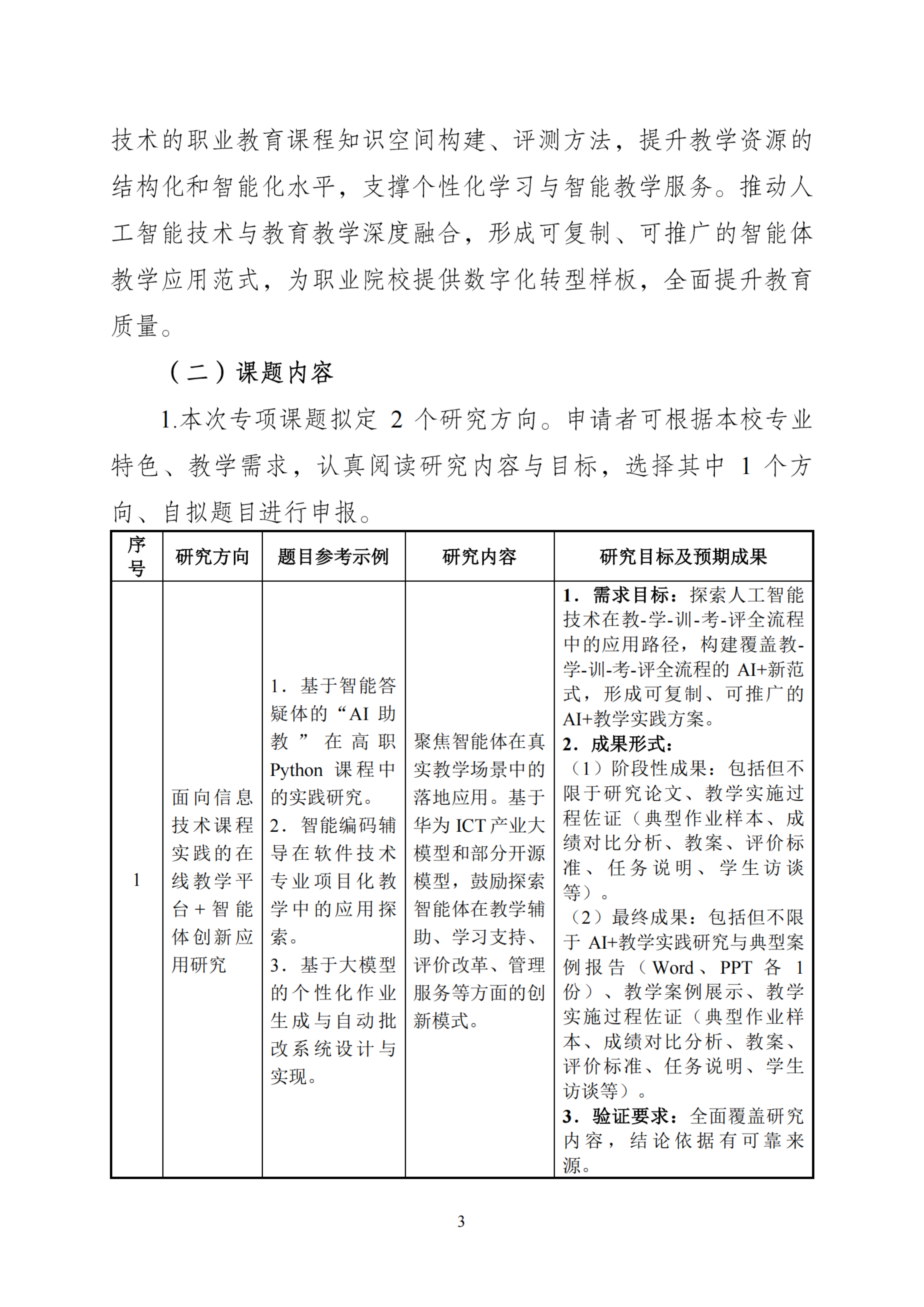
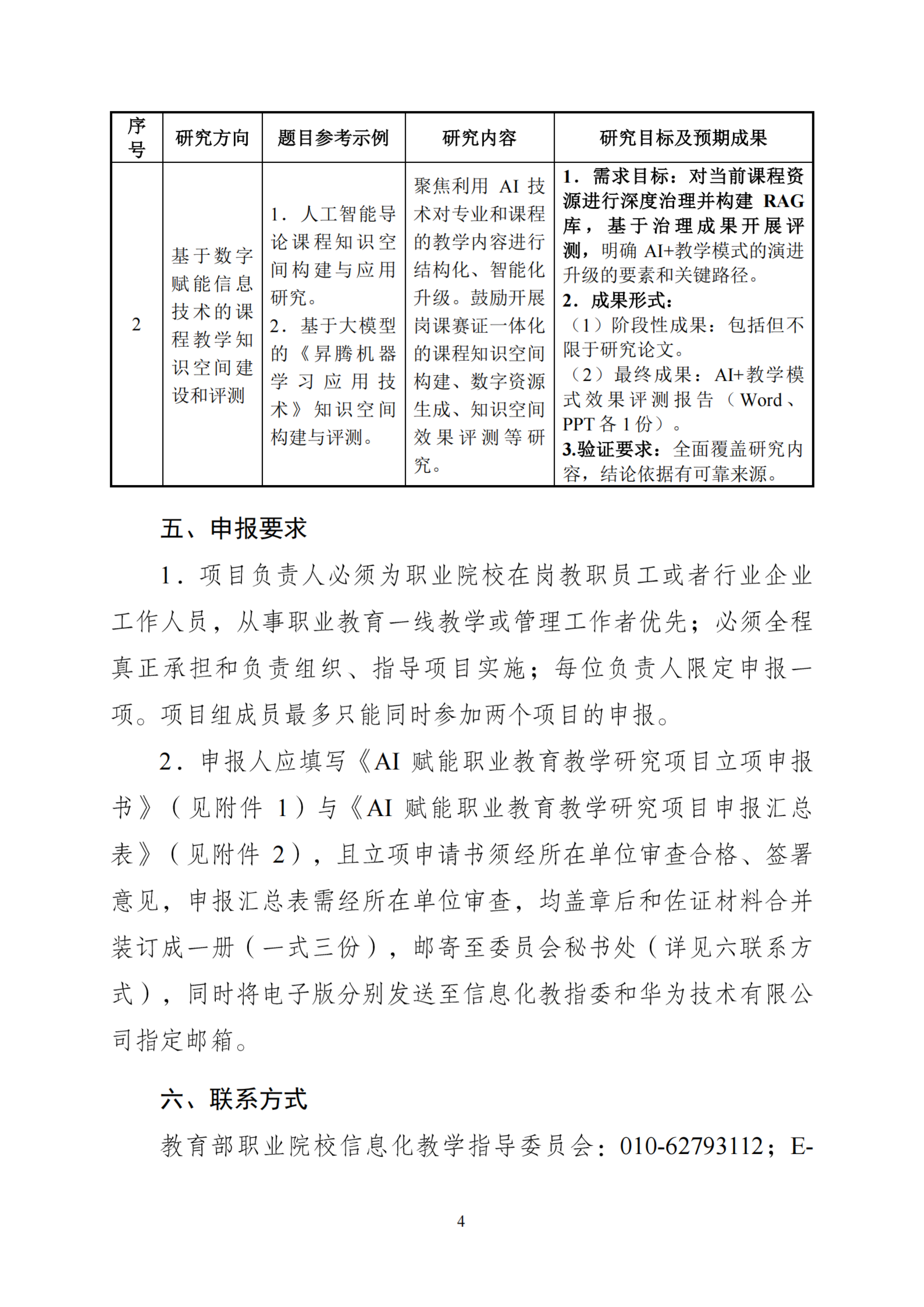
关于申报2026年全国职业院校AI赋能职业教育教学研究项目的通知
关于申报2026年全国职业院校AI赋能职业教育教学研究项目的通知
上一篇:职业教育进入提质培优新阶段后,职业教育会达到什么高度
下一篇:关于2025年世界职业院校技能大赛总决赛排位赛、冠军总决赛有关事项的通知
首页
课程
业务
电话